![]() |
Autonomy Software C++ 24.5.1
Welcome to the Autonomy Software repository of the Mars Rover Design Team (MRDT) at Missouri University of Science and Technology (Missouri S&T)! API reference contains the source code and other resources for the development of the autonomy software for our Mars rover. The Autonomy Software project aims to compete in the University Rover Challenge (URC) by demonstrating advanced autonomous capabilities and robust navigation algorithms.
|

Files | |
| ApproachingMarkerState.cpp | |
| Approaching Marker State Implementation for Autonomy State Machine. | |
| ApproachingMarkerState.h | |
| Approaching Marker State Implementation for Autonomy State Machine. | |
| ApproachingObjectState.cpp | |
| Approaching Object State Implementation for Autonomy State Machine. | |
| ApproachingObjectState.h | |
| Approaching Object State Implementation for Autonomy State Machine. | |
| IdleState.cpp | |
| Idle State Implementation for Autonomy State Machine. | |
| IdleState.h | |
| Idle State Implementation for Autonomy State Machine. | |
| NavigatingState.cpp | |
| Navigating State Implementation for Autonomy State Machine. | |
| NavigatingState.h | |
| Navigating State Implementation for Autonomy State Machine. | |
| ReversingState.cpp | |
| Reversing State Implementation for Autonomy State Machine. | |
| ReversingState.h | |
| Reversing State Implementation for Autonomy State Machine. | |
| SearchPatternState.cpp | |
| Search Pattern State Implementation for Autonomy State Machine. | |
| SearchPatternState.h | |
| Search Pattern State Implementation for Autonomy State Machine. | |
| StuckState.cpp | |
| Stuck State Implementation for Autonomy State Machine. | |
| StuckState.h | |
| Stuck State Implementation for Autonomy State Machine. | |
| VerifyingMarkerState.cpp | |
| Verifying Marker State Implementation for Autonomy State Machine. | |
| VerifyingMarkerState.h | |
| Verifying Marker State Implementation for Autonomy State Machine. | |
| VerifyingObjectState.cpp | |
| Verifying Object State Implementation for Autonomy State Machine. | |
| VerifyingObjectState.h | |
| Verifying Object State Implementation for Autonomy State Machine. | |
| VerifyingPositionState.cpp | |
| Verifying Position State Implementation for Autonomy State Machine. | |
| VerifyingPositionState.h | |
| Verifying Position State Implementation for Autonomy State Machine. | |
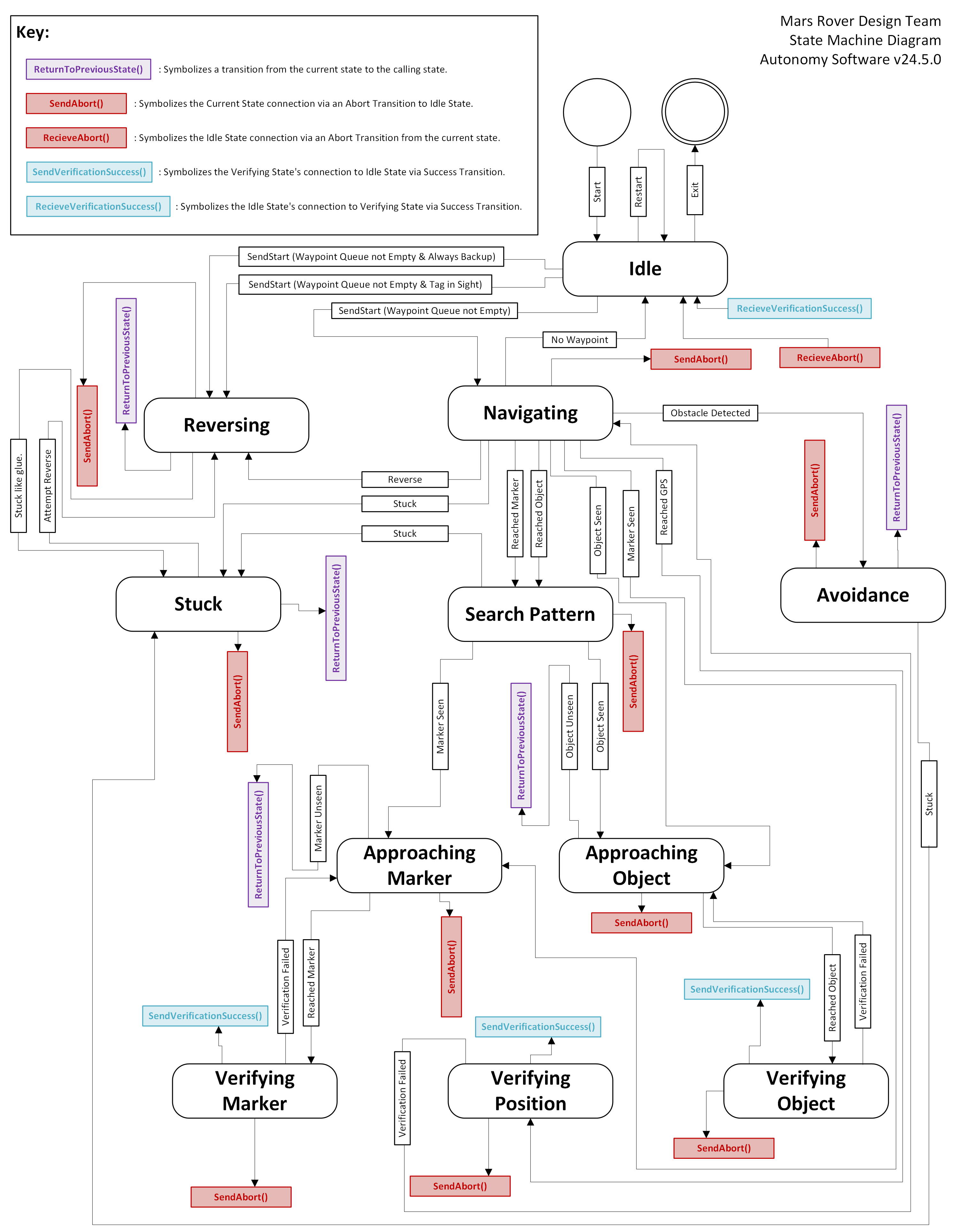
The States directory is intended to store C++ files related to the implementation of state machines in the Rover project. This directory focuses on managing the different states and transitions within the project's logic.
The following are the guidelines for organizing files within the States directory:
Here are some common types of files you might find in the States directory:
Feel free to create subdirectories within the States directory to further categorize the files based on the specific functionality or module they relate to.
Remember to update this README file whenever new state machines or states are added to the directory, providing a brief summary of each file's purpose and functionality.
Ensure that the state machine files are properly integrated with other components of the project to ensure cohesive control and behavior of the Rover.
Happy coding and state management!